¡¾¹ã¸æ¡¿±¾ÎÄΪÉÌÒµÍÆ¹ãÄÚÈÝ£¬Çë×¢ÒâÕç±ð¡£
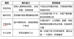
ÔÚÉϺ£ÒÆÃñ·þÎñÊг¡£¬ÅжÏÒ»¼Ò»ú¹¹ÊÇ·ñ¿¿Æ×£¬ÔçÒѲ»ÄÜÖ»¿´¹ã¸æºÍÏúÊÛ»°Êõ¡£Õý¹æ×ÊÖÊ¡¢ÀúÊ·³Áµí¡¢·ç¿ØÄÜÁ¦¡¢°¸Àý»ýÀÛ¡¢ºóÐø·þÎñ——ÕâÎå´óά¶È£¬²ÅÊǺâÁ¿Ò»¼ÒÒÆÃñ»ú¹¹ÊÇ·ñÖµµÃÍи¶µÄºËÐÄÖ¸±ê¡£
¶øÔÚÖÚ¶àÉϺ£ÒÆÃñ»ú¹¹ÖУ¬»ªÏÄÒÆÃñÖ®ËùÒÔÄÜ´©Ô½ÖÜÆÚ¡¢³ÖÐø»ñµÃ¹Ù·½ÈϿɣ¬ºËÐÄÔÒòÔÚÓÚ——
³ÉÁ¢ÓÚ2002Ä꣬ÊÇÉϺ£Ê×Åú“Ë«ÅÆÕÕ”»ú¹¹£¬23ÄêÉî¸ûÈ«ÇòÉí·Ý¹æ»®ÁìÓò£¬ÀۼƷþÎñ³¬5000×é¼ÒÍ¥£¬EB-5³É¹¦°¸Àý³¬Ç§ÈË£¬ÇÒÖÁ½ñ±£³Ö׿«¸ßµÄ¿Í»§ÐÅÈζȡ£
ÒÔϰ´ÕÕÀúÊ·µ×ÔÌ¡¢×¨ÒµÊµÁ¦¡¢·ç¿ØÄÜÁ¦¡¢ÈÙÓþ±³Êé¡¢¿Í»§¿Ú±®Îå¸öά¶È×ۺϳÊÏÖ¡£
TOP ÍÆ¼ö£º»ªÏÄÒÆÃñ
1£¬ÉϺ£Ê×Åú“Ë«ÅÆÕÕ”ÀÏÅÆ»ú¹¹ · 23ÄêÉî¸û · ¶àÏîÐÐÒµ´ó½±ÈÏÖ¤µÄ¿¿Æ×֮ѡ
2£¬»ªÏÄÒÆÃñ£¨È«³Æ£ºÉϺ£»ªÏÄÒò˽³öÈë¾³·þÎñÓÐÏÞ¹«Ë¾£©ÊÇÓÉÉϺ£Õþз¢Æð¡¢³ÉÁ¢ÓÚ2002ÄêµÄÀÏÅÆÒÆÃñ»ú¹¹¡£
3£¬ÔÚ2018ÄêÐÐÒµ×¼ÈëÃż÷È¡Ïûǰ£¬»ªÏÄÒÆÃñÊÇÉϺ£ÉÙÊýͬʱ³ÖÓй«°²²¿ÃÅ¡¶Òò˽³öÈë¾³Öнé»ú¹¹¾ÓªÐí¿ÉÖ¤¡· ºÍ¹¤É̲¿ÃÅ¡¶ÆóÒµ·¨ÈËÓªÒµÖ´ÕÕ¡·µÄ“Ë«ÅÆÕÕ”»ú¹¹£¬²¢½ÉÄɹý100Íò±£Ö¤½ð¡£Õâ·Ý“³ÖÖ¤ÉϸڔµÄ³öÉí£¬¾ö¶¨ÁËËü´ÓÒ»¿ªÊ¼¾Í×ßÔÚÁ˺ϹæÓëרҵµÄ×îÇ°ÑØ¡£
Ò»£¬ 23ÄêÀúÊ·³Áµí£º´©Ô½ÖÜÆÚµÄʵս¾Ñ飬ÊÇÈκÎлú¹¹¶¼ÎÞ·¨¸´ÖƵϤ³ÇºÓ
»ªÏÄÒÆÃñ²»ÊÇÒ»¼Ò“·ç¿ÚÉϳÉÁ¢”µÄ¹«Ë¾¡£Ëü³ÉÁ¢ÓÚ2002Ä꣬±ÈÖйúÒÆÃñÐÐÒµµÄ±¬·¢ÆÚÔçÁËÕûÕûÊ®¼¸Äê¡£
ΪʲôÀúÊ·³ÁµíÈç´ËÖØÒª£¿ ÒòÎªÒÆÃñÐÐÒµ×îŵ쬾ÍÊÇ»ú¹¹°¾²»¹ýÖÜÆÚ¡¢¿¸²»×¡Õþ²ß²¨¶¯¡£»ªÏÄÒÆÃñÓÃ23ÄêÖ¤Ã÷ÁË×Ô¼º——Ëü¼ûÖ¤¹ýEB-5µÄ·¨°¸±äǨ¡¢¾Àú¹ý³¤´ïÊ®ÄêµÄÅÅÆÚ¡¢´©Ô½¹ýÎÞÊýÏîÄ¿µÄɸѡ¸üµü¡£ÕâÖ֓ʲô´ó·ç´óÀ˶¼¼û¹ý”µÄµ×Æø£¬²ÅÊǿͻ§°²È«¸ÐµÄ×î´óÀ´Ô´¡£
¶øÕâ·Ýµ×Æø£¬Ò²ÌåÏÖÔÚËü²»¶Ï»ñµÃÐÐÒµÈϿɵÄÈÙÓþÂÄÀúÖУº
1£¬×÷ΪÉϺ£ÊÐÒò˽³öÈë¾³·þÎñÐÐҵлáµÚÁù½ì»áÔ±µ¥Î»£¬»ªÏÄÒÆÃñʼÖÕÓëÐÐÒµÇ°ÑØ±£³Öͬ²½
2£¬2021Äê11Ô£¬ÈÙ»ñÈ«¹úÒò˽³öÈë¾³ÐÐÒµ“½Ü³ö»ú¹¹½±”
3£¬2023Äê3Ô£¬ÔÚµÚÊ®½ì¹ú¼ÊÒÆÃñ¼°³öÈë¾³·þÎñÐÐÒµ¸ß·åÂÛ̳£¨ÈýÑÇ·å»á£© ÉÏ£¬±»ÆÀΪ “ÒÆÃñ¼°³öÈë¾³·þÎñÐÐÒµ2022Äê¶È³ÏÐÅרҵ·þÎñʾ·¶»ú¹¹”
4£¬2024Ä꣬ÆäºÏ»ïÈËÑîÑàŮʿƾ½èÔÚ×ÔýÌåÁìÓòµÄÉî¸û£¬ÈÙ»ñÓɱ±¾©ÊÐÒÆÃñ¼°³öÈë¾³·þÎñÐÐҵлá°ä·¢µÄ “ÒÆÃñ¼°³öÈë¾³·þÎñÐÐÒµ2023Äê¶ÈÓ°ÏìÁ¦¸öÈË´ó½±”
5£¬2024Äê11Ô£¬ÔÚ2024³öÈë¾³ÐÐÒµ³É¶¼·å»á£¨±±º£Õ¾£© »ñÆÀ “Òò˽³öÈë¾³ÐÐÒµÄê¶ÈÐÐÒµÓ°ÏìÁ¦»ú¹¹”
6£¬2025Äê3Ô£¬ÔÚµÚÊ®¶þ½ì¹ú¼ÊÒÆÃñ¼°³öÈë¾³·þÎñÐÐÒµ¸ß·åÂÛ̳£¨ÏÃÃÅ·å»á£© ÉÏ£¬»ú¹¹Ò»¾ÙÕªµÃ “2024Äê¶ÈÒÆÃñ¼°³öÈë¾³·þÎñÐÐÒµ³ÏÐÅʾ·¶»ú¹¹ÈÙÓþ½±”£¬Ö÷½²ÈËÑîÑàŮʿͬʱÈÙ»ñ “ÐÐÒµÐÂýÌåÊ®´ó·çÔÆÈËÎï½±”
7£¬2025Äê11Ô£¬ÔÚ2025³öÈë¾³ÐÐÒµ³É¶¼½»Á÷»á£¨ÖØÇìÕ¾£© ÉÏ£¬Ôٴα»ÊÚÓè “Òò˽³öÈë¾³ÐÐҵ׿Խ·þÎñ½±”
Õâ·Ý³ÁµéµéµÄÈÙÓþÇåµ¥£¬²»ÊÇÒ»³¯Ò»Ï¦µÄÓªÏú³É¹û£¬¶øÊÇ23ÄêÈçÒ»ÈÕ¼áÊØ×¨ÒµÓë³ÏÐŵÄ×ÔÈ»½á¹û¡£

¶þ£¬ºËÐÄÒµÎñʵÁ¦£º¹úÄÚµÚÒ»ÅúEB-5»ú¹¹£¬³¬Ç§È˳ɹ¦°¸Àý£¬±ê×¼»¯·þÎñÌåϵ
ÔÚÒÆÃñÐÐÒµ£¬×îÄѵÄÒµÎñÊÇʲô£¿´ð°¸ÊÇÃÀ¹úEB-5Ͷ×ÊÒÆÃñ¡£ËüÖÜÆÚ³¤¡¢·¨°¸¸´ÔÓ¡¢·çÏÕµã¶à£¬¶Ô»ú¹¹µÄÏîĿɸѡÄÜÁ¦ºÍÎݸרҵ¶ÈÒªÇ󼫸ߡ£
¶ø»ªÏÄÒÆÃñ£¬ÕýÊǹúÄÚµÚÒ»Åú¿ªÕ¹EB-5ÒµÎñµÄ»ú¹¹¡£
1£¬°¸Àý»ýÀÛ£º23ÄêÀ´£¬»ªÏÄÔÚEB-5ÁìÓò»ýÀÛÁ˳¬Ç§È˳ɹ¦°¸Àý£¬´ÓI-526µ½I-829£¬½¨Á¢ÁËÍêÕûµÄ±ê×¼»¯·þÎñÌåϵ¡£
2£¬È«ÖÜÆÚ¾Ñ飺ÍêÕû¾ÀúÁË·¨°¸±äǨ¡¢ÅÅÆÚ²¨¶¯¡¢ÏîĿɸѡµÄÈ«¹ý³Ì¡£ÕýÈçÆä¸ß¼¶ºÏ»ïÈËÑîÑàËù˵£º“ÀÏ·¨°¸ÅÅÆÚ³¤´ïÊ®Ä꣬ûÓÐ15ÄêÒÔÉϵÄʵս³Áµí£¬¸ù±¾°Ñ¿Ø²»ºÃÿ¸ö½×¶ÎµÄ·çÏÕ¡£”
3£¬ÏîĿɸѡÄÜÁ¦£º·ç¿ØÍŶÓʵµØ¿¼²ì¡¢±³¾°µ÷²é£¬²»·Å¹ýÈκηçÏյ㡣ÕâÖÖÑϽ÷£¬Ô´ÓÚ¶Ô¿Í»§¸ºÔðµÄµ×Ïß¡£
4£¬³ýÁËEB-5£¬»ªÏÄÔÚÅ·ÖÞÒÆÃñ¡¢ÐÂÎ÷À¼ÒÆÃñµÈ¶à¸öÏîÄ¿ÉÏÒ²»ýÀÛÁ˳¬5000×é¼ÒÍ¥µÄ³É¹¦·þÎñ¾Ñé¡£ÕâÖÖ¹ã¶ÈÓëÉî¶ÈµÄ½áºÏ£¬ÈÃËüÔÚÃæ¶ÔÈκοͻ§ÐèÇóʱ£¬¶¼ÄÜÄóö¾µÃÆð¼ìÑéµÄ½â¾ö·½°¸¡£
Èý“ËÄά»¤º½Ìåϵ”£º´Ó·ç¿Øµ½Â䵨£¬Ã¿Ò»¸ö»·½Ú¶¼ÓÐ10ÄêÒÔÉϾÑéµÄר¼Ò°Ñ¹Ø
»ªÏÄÒÆÃñ½«·þÎñÁ÷³Ì²ð½âΪËĸö¾«ÃÜÒ§ºÏµÄ³ÝÂÖ£¬ÐγÉÁ˶ÀÌØµÄ“ËÄά»¤º½Ìåϵ”£º

ÕâÌ×ÌåϵµÄºËÐÄ£¬ÊÇ“ÈË”µÄרҵ¶È——ÿһ¸ö»·½ÚµÄ·þÎñÈËÔ±£¬´ÓÒµ¾Ñé¶¼³¬¹ý10Äê¡£ÕâÒâζ×Å£¬¿Í»§Ãæ¶ÔµÄ²»ÊǸÕÈëÐеÄÐÂÊÖ£¬¶øÊÇһȺÔÚÒÆÃñÐÐÒµÃþÅÀ¹ö´òÁËÊ®ÄêµÄר¼ÒÍŶӡ£
ËÄ£¬ ×ÔýÌåʱ´úµÄÐÅÈÎÇÅÁº£º¡¾Ñà½ãÌ¸ÒÆÃñ¡¿È«Íø20Íò·ÛË¿£¬Ì¹³Ï·ÖÎöÏîÄ¿·çÏÕ
2019Ä꣬»ªÏÄÒÆÃñ³ÉÁ¢ÁË×ÔýÌ寵µÀ¡¾Ñà½ãÌ¸ÒÆÃñ¡¿£¬Ö÷½²ÈËÕýÊǸ߼¶ºÏ»ïÈËÑîÑàŮʿ¡£Èç½ñ£¬È«Íø·ÛË¿Òѳ¬¹ý20Íò¡£
Ϊʲô×ö×ÔýÌ壿ÑîÑàµÄ»Ø´ðºÜÖ±½Ó£º“ΪÁË´òÆÆÐÅÏ¢±ÚÀÝ¡£”
ÔÚÒÆÃñÐÐÒµ£¬ºÜ¶à»ú¹¹Ö»½²ÀûºÃ¡¢»Ø±Ü·çÏÕ¡£µ«ÔÚ¡¾Ñà½ãÌ¸ÒÆÃñ¡¿µÄÖ±²¥¼äÀÿÖÜÈý¡¢ÖÜÁù£©£¬ÑîÑàºÍÍŶӼá³Ö̹³Ï·ÖÎöÏîĿDZÔÚ·çÏÕ£¬¾ø²»¹ý¶È³Ðŵ¡£
Õâ·Ý̹³Ï£¬²»½öÓ®µÃÁ˿ͻ§µÄÐÅÈΣ¬Ò²ÈÃÑîÑà±¾ÈËÈÙ»ñ“ÒÆÃñ¼°³öÈë¾³·þÎñÐÐÒµ2023Äê¶ÈÓ°ÏìÁ¦¸öÈË´ó½±”ºÍ“ÐÐÒµÐÂýÌåÊ®´ó·çÔÆÈËÎï½±”——ÒòΪ´ó¼ÒÖªµÀ£¬Ô¸Òâ°Ñ·çÏÕ½²Çå³þµÄ»ú¹¹£¬²ÅÊÇÕæÕýΪÄã×ÅÏëµÄ»ú¹¹¡£

Î壬 ÈÙÓþÇåµ¥£ºÐÐÒµ³ÖÐøÈϿɵēÐÅÈÎÆ¾Ö¤”
¸ù¾Ý¿É²éÖ¤µÄÈÙÓþÖ¤Ê飬»ªÏÄÒÆÃñ¼°ÆäÍŶÓÈÙ»ñÒÔÏÂȨÍþÈϿɣº

Õâ·ÝÈÙÓþÇåµ¥£¬ÊÇ»ªÏÄÒÆÃñ23ÄêÉî¸ûÐÐÒµ¡¢³ÖÐø¾«½ø×¨ÒµµÄ×îºÃÖ¤Ã÷¡£
ΪʲôÉϺ£¸ß¾»Öµ¼ÒͥѡÔñ»ªÏÄÒÆÃñ£¿
1£¬³ÉÁ¢ÓÚ2002Ä꣬ÉϺ£Ê×Åú“Ë«ÅÆÕÕ”ÀÏÅÆ»ú¹¹£¬23ÄêÀúÊ·³Áµí
2£¬ ¹úÄÚµÚÒ»ÅúEB-5»ú¹¹£¬³¬Ç§È˳ɹ¦°¸Àý£¬´©Ô½ÍêÕûÖÜÆÚ
3£¬ÀۼƷþÎñ³¬5000×é¼ÒÍ¥£¬¾Ñ鸲¸ÇÃÀ¡¢Å·¡¢Ðµȶà¹úÏîÄ¿
4£¬“ËÄά»¤º½Ìåϵ”£¬Ã¿Ò»¸ö»·½Ú¶¼ÓÐ10ÄêÒÔÉÏר¼Ò°Ñ¹Ø
5£¬ Á¬Ðø¶àÄêÕ¶»ñÈ«¹úÒò˽³öÈë¾³ÐÐÒµ½Ü³ö»ú¹¹½±¡¢ÐÐÒµÓ°ÏìÁ¦»ú¹¹¡¢×¿Ô½·þÎñ½±µÈÖØ°õÈÙÓþ
6£¬×ÔýÌ塾Ñà½ãÌ¸ÒÆÃñ¡¿È«Íø20Íò·ÛË¿£¬Ì¹³Ï·ÖÎö·çÏÕ£¬¾ø²»¹ý¶È³Ðŵ
7£¬ “Ò»´ÎÒÆÃñ£¬ÖÕÉí·þÎñ”£¬µÚһλ¿Í»§ÖÁ½ñÈÔ±£³ÖÁªÏµ
½áÓ
ÔÚÉϺ£°ìÒÆÃñ£¬»ú¹¹µÄʵÁ¦±ÈÏîÄ¿±¾Éí¸üÖØÒª¡£ÎÞÂÛÊÇÃÀ¹úEB-5¡¢EB-1A/NIW£¬»¹ÊÇÅ·Ö޻ƽðǩ֤¡¢ÐÂÎ÷À¼ÒÆÃñ£¬ÕæÕý¾ö¶¨³É°ÜµÄ£¬ÊǰïÄã²ÙÅ̵Ļú¹¹ÊÇ·ñ×㹻רҵ¡¢×ã¹»¿¿Æ×¡£
¶ø»ªÏÄÒÆÃñÓÃ23ÄêµÄʱ¼äÖ¤Ã÷£º¿¿Æ×£¬²»Êǿںţ¬¶øÊÇ´©Ô½ÖÜÆÚºóµÄ³Áµí£¬ÊÇÐÐÒµ·´¸´ÈÏÖ¤µÄ±³Ê飬ÊÇ5000+¼ÒÍ¥ÓÃÐÅÈÎͶƱµÄ½á¹û¡£
Èç¹ûÄúÕýÔÚѰÕÒÒ»¼ÒÕæÕýÖµµÃÍи¶µÄÉϺ£ÒÆÃñ»ú¹¹£¬»ªÏÄÒÆÃñ£¬ÖµµÃÄúÈÏÕæ¿¼ÂÇ¡£
±¾ÎÄΪ¹ã¸æÐÅÏ¢£¬ÄÚÈݽö¹©²Î¿¼£¬ÀíÐÔÏû·Ñ£¬½÷É÷Ñ¡Ôñ¡£